WikiPathways is an open, collaborative platform dedicated to the curation of biological pathways. Users can browse and edit pathways of interest from dozens of model organisms and download pathways in several formats.
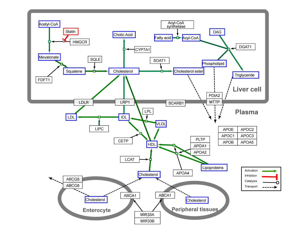
Pathway showing the mechanism of action for Statin drugs in lowering cholesterol. (Statin pathway).
Pathway showing the metabolism and action of the common cancer drug, 5-FU. (Fluoropyrimidine Activity Pathway).